地價稅 信用卡 手續費 / 地價稅刷卡完整收錄免手續費還能拿回饋 卡優新聞網 Line Today
全卡友不限金額享 3 期或 6 期 0 利率. 滿 1 萬分 12 期 0 利率悠遊付街口支付不算7-8月再享五大通路最高 6 回饋.
超商繳地價稅 x 推薦信用卡回饋 x 行動支付.
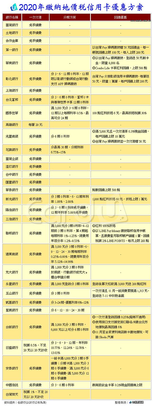
地價稅 信用卡 手續費. 使用信用卡一次付清大部分銀行都不收手續費僅高雄銀行酌收每筆20元日盛與 樂天信用卡 分別收取每筆051手續費. 持永豐信用卡繳納地價稅並完成登錄 再享當月單筆滿 2000 元以上分 3 期 0 利率優惠. 便利超商限代收單筆3萬元 含以下地價稅稅款若達3萬元以上請使用 悠遊付 或 Paytax繳稅服務網 繳稅.
銀行信用卡 回饋 APP 超商 回饋上限 繳費期限. 地價稅刷信用卡攻略 免收手續費分期0利率 溫子豪 2021-10-30 092114 今2021年地價稅即將開徵卡優新聞網統整各銀行信用卡繳稅優惠刷卡一次繳清稅款除了高雄銀日盛與樂天信用卡外全都免收手續費另有17家銀行提供分期0利率好康臺銀合庫. 除零利率分期及免手續費外也有銀行提供地價稅繳稅回饋像是使用合庫銀行的E Pay以信用卡繳地價稅就能獲取每筆50元的現金回饋而華南銀行的 Combo Life 也有紅利點數回饋也是不無小補哦 特別注意過去的繳稅回饋方式可能不適用.
免手續費 富邦 銀行. 持永豐信用卡繳納地價稅並完成登錄 單筆金額每滿 500 元送 1 豐點. 多方比較刷卡繳地價稅免手續費永豐花旗銀提供紅利積點部分還可分期地價稅開徵進入最後2周繳款期民眾若打算使用信用卡刷卡繳納包括台銀合庫萬泰銀等多家銀行免收手續費另永豐銀花旗銀 澳盛銀提供紅利積點由於各家銀行提供繳稅方案各不相同民眾在刷卡前可得.
稅款累計滿6000元 含以上最高享5回饋 回饋上限300元現金回饋券 稅款累計滿. 信用卡 109 2020年多家信用卡代繳地價稅免手續費分期0利率回饋金抽獎優惠資訊.
刷卡繳地價稅全攻略18家祭出免收手續費鑽戒相機愛瘋大方送大眾安泰3期0利率 Jerry S 理財理債小棧 痞客邦
地價稅刷卡完整收錄免手續費還能拿回饋 卡優新聞網 Line Today
刷卡繳地價稅總整理18家銀行免手續費最高可分30期付款花旗新光抽獎小確幸 Jerry S 理財理債小棧 痞客邦

地價稅11月開徵銀行推刷卡分期零手續費搶市 Anue鉅亨 理財

現金回饋 2021地價稅信用卡優惠 免手續費 回饋金 繳稅方式 奇奇筆記
刷信用卡繳納地價稅24家銀行免收手續費 卡優新聞網 Line Today






